Introduction
The Investment API enables fully compliant pre-transaction cost reporting and allows its clients to embed the relevant reporting requirements into their target UI workflows. In addition, the Investment API is fully capable of integrating clients' customised fee models in an automated manner (including AUM-based fee components as well as direct transaction costs), so that a pleasant user journey and consistent pre-transaction cost reporting can be supported.
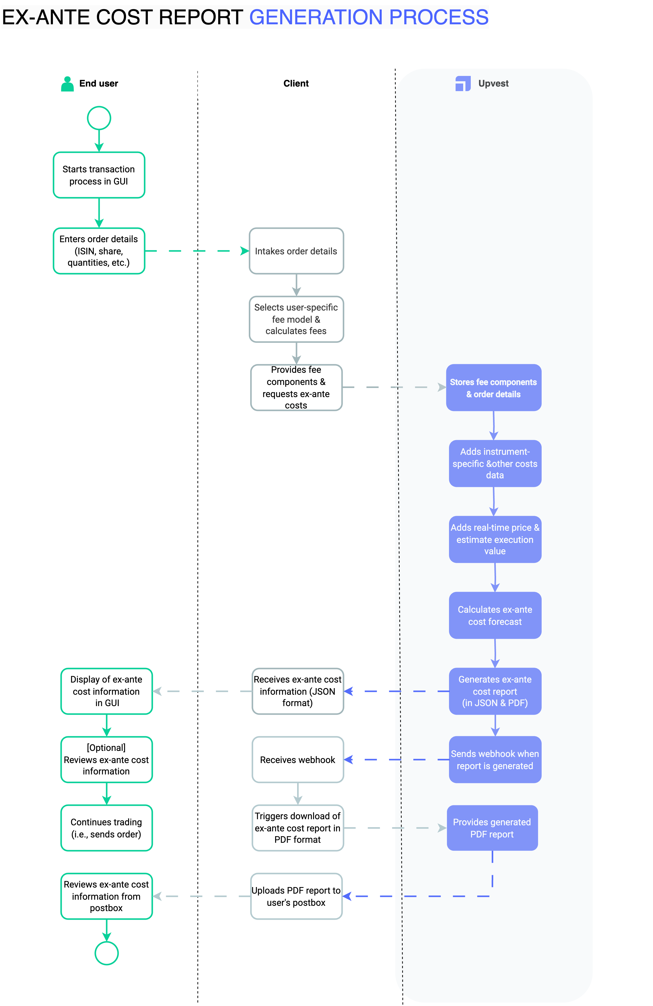
Cost reporting process
The following diagram shows the current cost reporting process prior to the investment API transaction.

In order to produce consistent ex-ante cost reports, our clients must submit their planned fee structure and order details to us in advance.
The submission of fees and order data to Upvest is the prerequisite for us to jointly create a compliant ex-ante cost report for your end users. You can find out how to do this via our Investment API in the next chapter Data submission.